A monster collection of Legal Tech maps from across the globe..ok, mostly from Europe. 108 maps and counting.
Legal AI Map 2025
AI Agent Market Map 2025
Legal Tech Hub Map 2025
Dutch Legal Tech 2024
FutureLaw24 LegalTech Baltics
Corporate SPA by Catherine Bamford
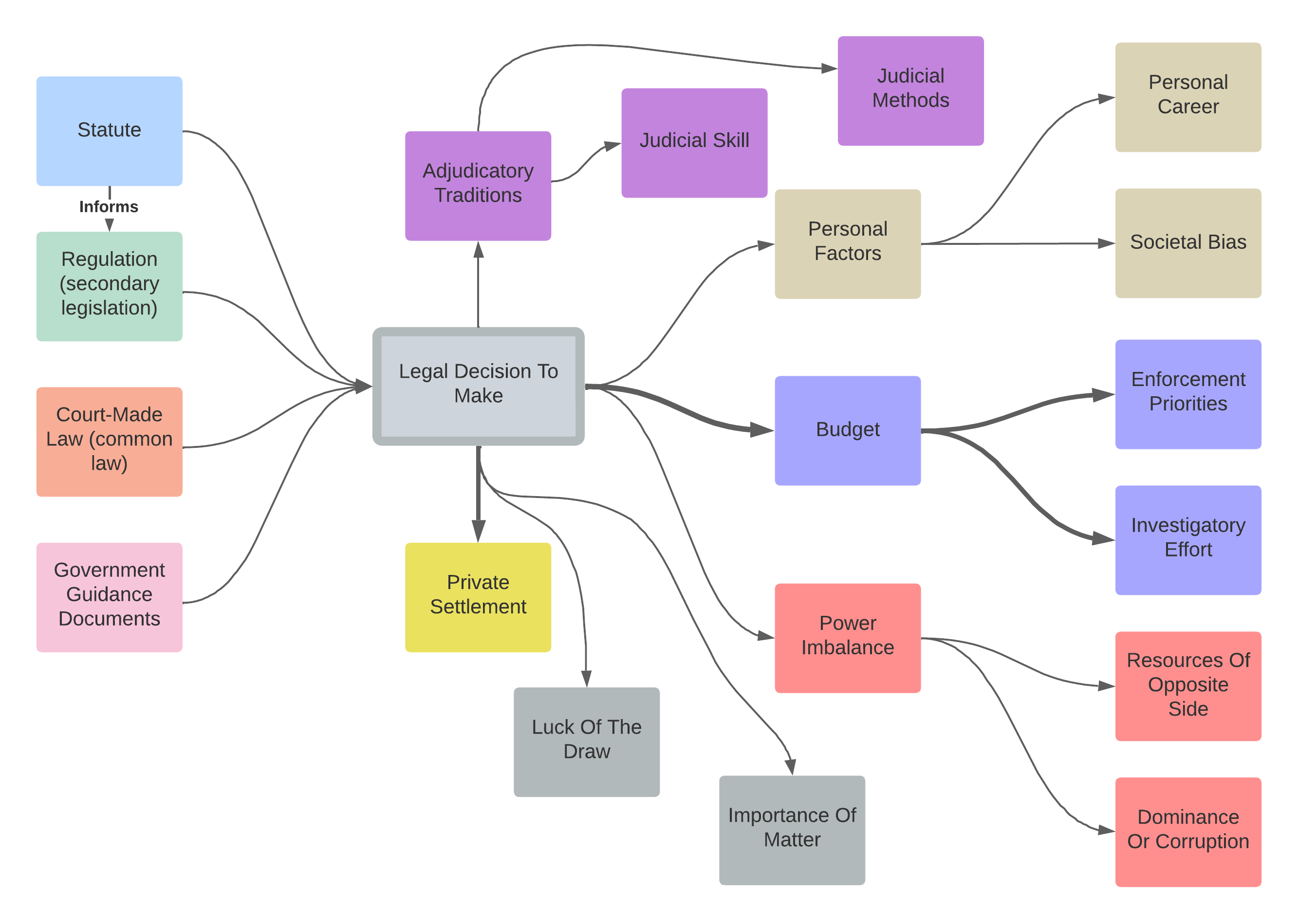
AI Landscape
Legaltech Generative AI Market Map Law Firm
Legaltech Generative AI Market Map GC
Legal Tech Market Map 2024
LTH Quadrant for Legal Document Automation
Tax Tech 2024
AI Legal Use Cases Addleshaw Goddard
Russian Legaltech Map 2024
Legal Generative AI 2023
LawConceptMap by Addison Cameron-Huff
Ari Kaplan 2023
2023 Legal Tech Market Map – Killer Whale Strategies
Legal Tech Map AI 2023
Legal Tech CB Insights
Legal Tech Fund 2023
Israel Legal Tech 2023
Finland Legal Tech 2023
Verified Market Research CLM 2022
Israel's Legal Tech 2022
Artificial Lawyer – Legal Innovation Ecosystem Map 2022
GRC versus Legal
Ari Kaplan 2022
Décideurs Juridiques 2022
Planet Legal by Legalcomplex
Gartner CLM Quadrant 2022
Legal Tech Fund Conference 2022
Legal Tech Funds 2022
Mapa LegalTech Polska 2022
Russian Legaltech Map MSAL LT Lab April 2022
Dutch LegalTech 2022
Legadex 2022
Regtech 2022
Gartner CLM Quadrant 2021
Justice Tech USA
Legal Tech USA by ALM
Ukraine Legal Tech 2021
Legal Tech MarketMap
Bristol Bath 2021 Legal Tech
RegTech Feb 2021
Tech Tool 4 Law Firms
Six Parsecs 2021
Belgium Legal Tech 2021
Peru Legal Tech 2020
Africa Legal Tech 2020
Legal Tech Argentina 2020
Africa 2020
Legal Tech China
AI Map
RPA Tools
Legal Tech Africa 2020
Mapa Legaltech Colombia 2020
GTL Asia Map
Legaltech Italia 2020
Brazil 2020
Belgium 2020 Startups
PwC ScaleTech
France WK 2019
Global Legal Hubs
Legal Geek 2019
Belgium Legal Tech 2019
Legaltech in Germany
Lawgeex 2019 AI
Estonia 2019 Legal Tech
Lawtech in Estonia 2019
Legal Tech Nordics 2019
Legal Work Taxonomy TR 2019
Fundamental Technologies Map 2019
PWC Russia LegalTech
Investex LegalTech Mar 2019
Belgium Legal Ecosystem
TNW Deloitte
Legal Tech Hungary 2019
Africa 2018
Austrian Legal Tech Landscape 2018
Russian LegalTech 2018
SaaS Landscape 2018 Q4
LegalTech Consolidations
Lawgeex AI 2018
Future Law Legal Tech Start-Ups Austria 2018
Switzerland 2018
France 2018
Denmark 2018
Legal Geek UK 2018
Scotland Joya 2018
Finland 2018
Catalyst 2017
Australia 2017
Big Bang by Alex G Smith
France WK 2017
Y Combinator 2016
Venture Scanner LawTech
Legal Tech Disruption 2016
Legal Tech Belgium 2016
Dutch 2016
Legal Tech CB Insights 2016
AI
AngelList Dec 2015
Knowledge Library Legalcomplex
Unique Case
First Principle 2007