Content is King, Search is Queen and Filters Are Their Offspring
In a digital space, all content providers fight for user face time which makes it increasingly difficult to be exceptional. Although good branding and premium authors help you stand out on a bookshelf, additional features on top of content will tip the scale in a digital environment. Content providers should, therefore, move towards providing solutions instead of just information. But how?
Search vs. filters
If search is your game plan the approaches might vary from finding the best authors on the subject matter and manually or semantically tagging their content before the search, or understanding the user behavior and adapting the content after the fact (see Google’s Marissa Meyers on “contextual discovery” – starts at 4:23).
I must admit, search is usually the first thing most people turn to, but only due to a lack of better ‘filters’ available. So what might be a better filter than search?
One obvious filter is to ask a person – usually a peer or colleague. Filters currently serving this purpose on a grand scale are Twitter, LinkedIn, and Facebook. Facebook overtook Google as the most visited site in the US for 2010. Also see Forrester’s research, Peer Influence Analysis.
A less straightforward filter is www.citebite.com or www.snip.ly: a tool for bookmarking any passage inside a web page and sharing the direct link to the passage with others. In legal research, citations originated from paper perspectives and the rules, therefore, are bound by it. Yet these bookmarking services prove how a digital platform can greatly enhance an archaic system of citing materials. Imagine a future where such a service would be the standard for digital references and citations.
A content agnostic view
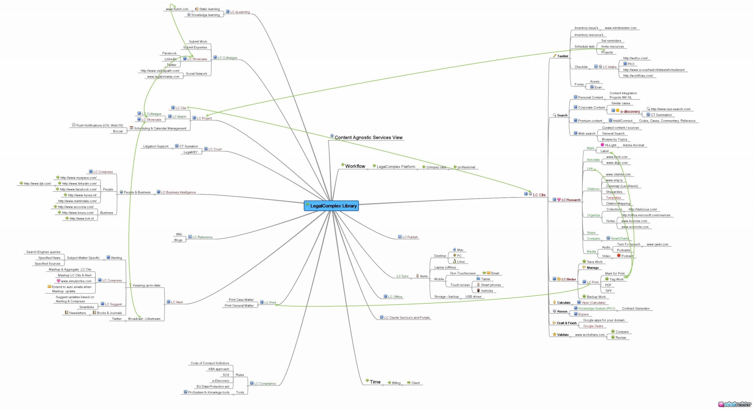
There are many filters conceivable to assist a knowledge professional in finding what they’re looking for. To find what these tools starts with having a content agnostic view. Taking a content agnostic view means looking at the fundamental tasks knowledge professionals apply in their daily work. What actions do they take in order to ‘know’ things based on the information accessible to them? Moreover, how can we turn those tools into online services? See more examples of filters as online tools in this mindmap (click it to enlarge).
William Gibson once stated, “the future is already here.” Most tools already exist. Yet they aren’t being considered for a professional setting because of their often mundane consumer market origins. What we are looking for is most often hiding in plain sight.
Tags for this article:
